你在限定饮食时,会一餐只吃水煮鸡胸肉和西蓝花吗?
要是被说中的话要着重了
一位25岁减肥博主,因每天坚抓这么的饮食阵势在酬酢平台成绩无数点赞,被称为“自律楷模”,但是最近,她却因胰腺坏死相关话题冲上了热搜。

女子半年只吃水煮菜减肥导致胰腺坏死
这位年青的减肥博主为了快速瘦身,坚抓在半年时期里每天只吃水煮鸡胸肉、西蓝花和土豆,极低摄入油脂和碳水化合物。
尽管体重显赫下跌,她却因剧烈腹痛送医。效果让统统东谈主大吃一惊,查验长远她的胰腺已大面积坏死。

医师线路:胰腺分泌胰液需脂肪刺激,始终极低脂饮食会导致胰液淤积,一朝胰卵白酶原在胰腺内被极度激活,就会“我方消化我方”,激励急性胰腺炎,严重可致命。
像这位女士这么极点节食,名义清淡,实则打乱胰腺、胆囊的分泌节奏。
健康减肥中枢是热量缺口+代谢褂讪,不是“吃的越少越好”,不是每餐吃到“不饿但还能再吃几口”就停。
除了极点饮食这些算作亦然伤胰“主力”
在临床中导致胰腺炎更常见的原因还有三个:
①胆结石 这是最常见的病因。胆囊里的结石,尤其是轻微结石,可能掉入并堵塞胆总管和胰管的“共同通谈”,导致胆汁反流入胰管,触发胰腺炎。
②高甘油三酯血症 当血液中的甘油三酯宗旨严重超标时,宽绰的脂肪颗粒会堵塞胰腺的微血管,并剖析产生有毒的游离脂肪酸,径直挫伤胰腺细胞。
③酗酒 乙醇会径直刺激胰液分泌,同期引起胰腺出口的括约肌痉挛,导致胰液排出受阻。
怎么看管胰腺健康?医师给出3点提议
①饮食务必平衡 脂肪和碳水化合物王人是东谈主体必需的能量和养分素,弗成齐备根绝。任何极点的饮食模式王人存在健康风险。收尾饮酒,最佳戒酒。
②幸免暴饮暴食 要领三餐,幸免从始终节食俄顷转向高油高脂的大餐,给消化系颐养个缓冲和安妥的经由。
③贬责胆谈疾病与高血脂 按期体检,处理胆结石等问题。温柔血脂水平,要是甘油三酯超标,需在医师引导下干预。
医师强调,一朝出现抓续性的剧烈上腹部诡秘并向后背辐射伴有恶心、吐逆症状,必须立即就医,急性胰腺炎可能会发展成急重症,辞谢拖延。
这些减肥小学问请谨记
这份国度版减肥指南快收好!
泰斗干货,让你少走弯路
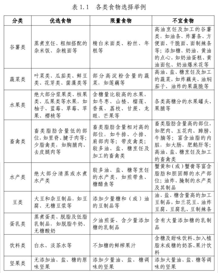
这些食物优先选
●饱读吹主食以全谷物为主,符合加多粗粮并减少精白米面摄入;
●保险足量的清新蔬果摄入,但要减少高糖生果及高淀粉含量蔬菜的摄入;
●优先经受脂肪含量低的食材,如瘦肉、去皮鸡胸肉、鱼虾等;
●优先经受低脂或脱脂奶类。

这些食物要少吃
减重时代应少吃油炸食物、含糖烘焙糕点、糖果、肥肉等高能量食物(高能量食物通常是指提供400kcal/100g以上能量的食物)。
减重时代饮食要清淡,每天食盐摄入量不提高5g,烹饪油摄入量在20~25g,添加糖的摄入量最佳限定在25g以下。
减重时代应严格收尾饮酒。每克乙醇可产生约7kcal能量,远高于同质料的碳水化合物和卵白质产生的能量值。
每天具体吃些许?
限定总能量摄入和保抓合理膳食是体重贬责的要道。限定总能量摄入,可基于不同东谈主群每天的能量需要量,推选逐日能量摄入平均裁汰30%~50%或裁汰500~1000kcal,或推选逐日能量摄入男性1200~1500kcal、女性1000~1200kcal的限能量平衡膳食。
可凭据不同个体基础代谢率和体魄算作相应的实质能量需要量,别离予以超重和痴肥个体85%和80%的摄入轨范,以达到能量负平衡,同期能满足能量摄入高于东谈主体基础代谢率的基本需求,匡助减重、减少体脂。
可凭据身高(cm)减去105酌量出理思体重(kg),再乘能量悉数15~35kcal/kg(一般卧床者15kcal/kg、轻体魄算作者20~25kcal/kg、中体魄算作者30kcal/kg、重体魄算作者35kcal/kg),酌量成东谈主个体化的一日能量。
科学减肥 4件事要记牢
《成东谈主痴肥食养指南(2024年版)》提议,三大宏量养分素的供能比别离为:脂肪20%~30%、卵白质15%~20%、碳水化合物50%~60%,推选早中晚三餐供能比为3∶4∶3。
●定时定量要领进餐 要作念到青睐早餐,不漏餐,晚餐勿过晚进食,提议在17:00~19:00进食晚餐,晚餐后不宜再进食任何食物,但不错饮水。
●少吃零食,少喝饮料 不管在家也曾在外就餐,王人应勤劳顿念到饮食有节制、科学搭配,不暴饮暴食,限定唐突进食零食、喝饮料,幸免夜宵。
●进餐宜细嚼慢咽 摄入雷同的食物,细嚼慢咽故意于减少总食量,减缓进餐速率,不错加多饱腹感,裁汰饥饿感。
●符合蜕变进餐要领 按照“蔬菜一肉类一主食”的要领进餐,有助于减少高能量食物的进食量。
本文概述 央视新闻 橙柿互动
